SA视讯(中国区)官方网站SA视讯

我们非常重视您的个人隐私,当您访问我们的网站时,请同意使用的所有cookie。有关个人数据处理的更多信息可访问《隐私政策》

SA视讯(中国区)官方网站 id="pcHeadSearch">

CN

SA视讯(中国区)官方网站 class="g_syworldbtmimg1"> SA视讯(中国区)官方网站 class="g_syworldbtmimg2">
EN
产品中心
温度传感器 SA视讯(中国区)官方网站

产品中心

车规级高精度、低功耗模拟输出温度传感器

SA视讯(中国区)官方网站>

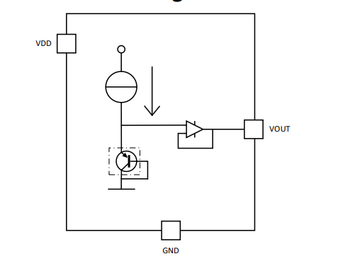
NST235-Q1是一款精密 CMOS 集成电路线性模拟输出温度传感器。输入电压范围从2.3V到5.5V。全温区内最大温度误差在±2.5℃以内。17μA典型静态电流和0.1μA典型关断电流以很大限度地降低电池供电设备的功率损耗。AB类输出驱动器提供强大的 500µA 最高输出,可驱动高达 1000pF 的电容负载,并可直接连接到模数转换器采样保持输入端。凭借出色的精确度和强大的线性输出驱动器,NST235-Q1模拟输出温度传感器是极具成本效益的无源热敏电阻替代方案。

产品特性

•  工作温度范围: -40℃~ 150℃

•  高精度:±0.5℃(典型值)

•  宽输入电压范围:2.3V~5.5V

•  输出驱动能力:500μA

•  输出短路保护

•  模拟输出参数: 10 mV/℃正斜率输出

•  低静态电流:

-     运行模式电流为17μA(典型值)

-     停机模式电流为0.1μA(典型值)

应用场景

汽车电动助力转向

汽车电源模块

汽车变速系统

电池管理系统

车载大功率音响


功能框图

235.png

SA视讯(中国区)官方网站>

如您需要咨询产品更多信息,请点击“SA视讯(中国区)官方网站”,我们将尽快回复您!

SA视讯