SA视讯(中国区)官方网站SA视讯

我们非常重视您的个人隐私,当您访问我们的网站时,请同意使用的所有cookie。有关个人数据处理的更多信息可访问《隐私政策》

SA视讯(中国区)官方网站 id="pcHeadSearch">

CN

SA视讯(中国区)官方网站 class="g_syworldbtmimg1"> SA视讯(中国区)官方网站 class="g_syworldbtmimg2">
EN
产品中心
温度传感器 SA视讯(中国区)官方网站

产品中心

小尺寸高精度I2C接口远程和本地数字温度传感器

SA视讯(中国区)官方网站>

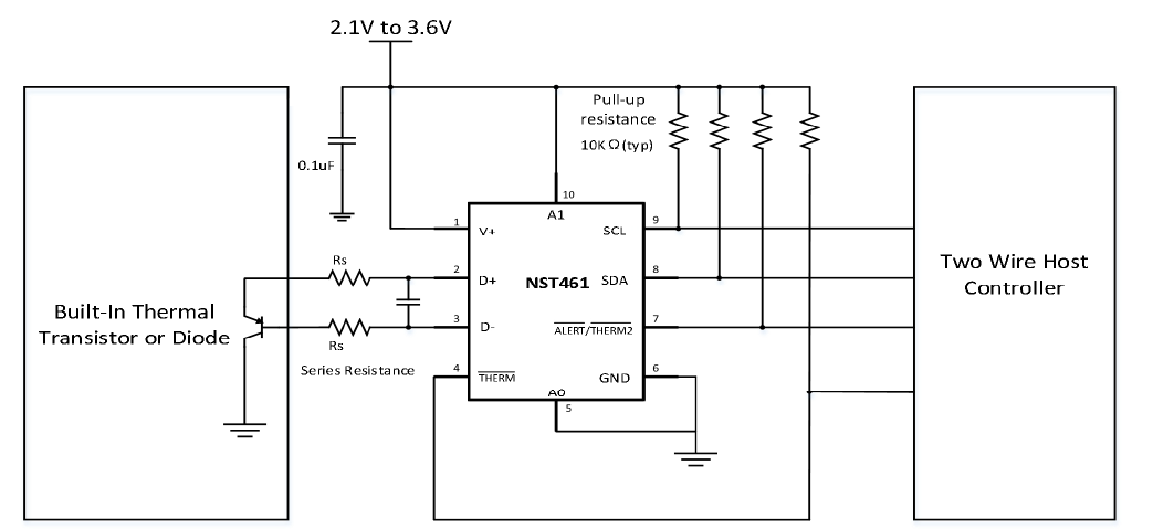
NST461是一款远程温度传感器监视器,内置本地温度传感器。其远程温度传感器连接的晶体管通常是低成本的NPN或PNP类型晶体管或衬底热晶体管及二极管,这些器件是微控制器、微处理器或FPGA必不可少的组成部分。片上12bit的模数转换可以为本地和远程温度传感器提供高达0.0625℃的分辨率。NST461可兼容 I2C 和 SMBus的接口,最多支持9个设备的可编程引脚地址,并具有可编程警报和SMBus重置功能。NST461包括了串联电阻消除、可编程非理想因子(η因子)、可编程的偏移量、可编程的温度限值、可编程数字滤波器、二极管故障检测和温度报警等功能,提高了输出精度与抗噪性,为热监测提供了可靠的解决方案。NST461的工作电压范围为2.1 V至3.6 V,温度范围为-40℃至125℃,是通信、计算、仪表和工业等众多应用中多位置、高精度温度测量的理想选择。

产品特性

•  远程温度监测器:±1.6℃最大精度

•  本地温度监测器:±1.5℃最大精度

•  分辨率:12位,解析度:0.0625℃

•  电源和逻辑电压范围:2.1 V至3.6 V

•  37-µA工作电流(1 SPS)

•  4-µA关断电流

•  串联电阻误差消除

•  η-因子和偏移校正

•  可编程数字滤波器

•  二极管故障检测

•  SMBus和I2C串行接口

•  兼容可编程引脚地址



应用场景

•  处理器和 FPGA 温度监视

•  通信设备

•  服务器和个人计算机

•  测试与测量设备

•  LED照明和投影仪热控制

•  工业控制器

•  存储设备

功能框图

NST461.png

SA视讯(中国区)官方网站>

如您需要咨询产品更多信息,请点击“SA视讯(中国区)官方网站”,我们将尽快回复您!

SA视讯