我们非常重视您的个人隐私,当您访问我们的网站时,请同意使用的所有cookie。有关个人数据处理的更多信息可访问《隐私政策》
作为当下热门的第三代半导体技术,GaN在数据中心、光伏、储能、电动汽车等市场都有着广阔的应用场景。和传统的Si器件相比,GaN具有更高的开关频率与更小的开关损耗,但对驱动IC与驱动电路设计也提出了更高的要求。
按照栅极特性差异,GaN分为常开的耗尽型(D-mode)和常关的增强型(E-mode)两种类型;按照应用场景差异,GaN需要隔离或非隔离、低边或自举、零伏或负压关断等多种驱动方式。针对不同类型的GaN和各种应用场景,纳芯微推出了一系列驱动IC解决方案,助力于充分发挥GaN器件的性能优势。
由于常开的耗尽型GaN本身无法直接使用,需要通过增加外围元器件的方式,将D-mode GaN从常开型变为常关型,主要包括级联(Cascode)和直驱(Direct Drive)两种技术架构;其中,级联型的D-mode GaN更为主流。如下图1,级联型的D-mode GaN是通过利用低压Si MOSFET的开关带动整体的开关,从而将常开型变为常关型。

图1 级联型D-mode GaN的结构
尽管低压Si MOS在导通时额外串入沟道电阻,并且参与了器件的整体开关过程,但由于低压Si MOS的导通电阻和开关性能本身就很理想,所以对GaN器件的整体影响非常有限。
级联型的D-mode GaN最大的优势在于可用传统Si MOS的驱动电路,以0V/12V电平进行关/开的控制。但需要注意的是,尽管驱动电路和Si MOS相同,但由于级联架构的D-mode GaN的开关频率和速度远高于传统的Si MOS,所以要求驱动IC能够在很高的dv/dt环境下正常工作。
如下图2和图3所示为氮化镓采用半桥拓扑典型应用电路,GaN的高频、高速开关会导致半桥中点的电位产生很高的dv/dt跳变,对于非隔离驱动IC,驱动芯片的内部Level shifter寄生电容会在高dv/dt下产生共模电流;对于隔离驱动IC,驱动芯片的输入输出耦合电容同样构成共模电流路径。这些共模电流耦合到信号输入侧会对输入信号造成干扰,可能会触发驱动芯片的误动作,严重时甚至会引发GaN发生桥臂直通。

图2 非隔离半桥驱动IC的共模干扰传播路径

图3 隔离半桥驱动IC的共模干扰传播路径
因此,共模瞬变抗扰度(CMTI)是选择GaN驱动IC的一个重要指标。对于GaN器件,特别是高压、大功率应用,推荐使用100V/ns以上CMTI的驱动IC,以满足更高开关频率、更快开关速度的需求。
纳芯微提供多款应用于D-mode GaN的驱动解决方案,以满足不同功率段、隔离或非隔离等不同应用场景的需求。
1)NSD1624:高可靠性高压半桥栅极驱动器
传统的非隔离高压半桥驱动IC一般采用level-shifter架构,由于内部寄生电容的限制,通常只能耐受50V/ns的共模瞬变。NSD1624创新地将隔离技术应用于高压半桥驱动IC的高边驱动,将dv/dt耐受能力提高到150V/ns,并且高压输出侧可以承受高达±1200V的直流电压。此外,NSD1624具有+4/-6A驱动电流能力,能工作在10~20V 电压范围,高边和低边输出均有独立的供电欠压保护功能(UVLO)。NSD1624 可提供SOP14,SOP8,与小体积的LGA 4*4mm封装,非常适合高密度电源的应用,可适用于各种高压半桥、全桥电源拓扑。

图4 NSD1624芯片功能框图
2)NSI6602V/NSI6602N:第二代高性能隔离式双通道栅极驱动器
NSI6602V/NSI6602N是纳芯微第二代高性能隔离式双通道栅极驱动器, 相比第一代产品进一步增强了抗干扰能力和驱动能力,同时提高了输入侧的耐压能力,且功耗更低,可以支持最高2MHz工作开关频率。每个通道输出以快速的25ns传播延迟和5ns的最大延迟匹配来提供最大6A/8A的拉灌电流能力,150V/ns的共模瞬变抗扰度(CMTI) 提高了系统抗共模干扰能力。NSI6602V/NSI6602N有多个封装可供选择,最小封装是4*4mm LGA 封装,可用于GaN等功率密度要求高的场景。

图5.1 NSI6602N 芯片功能框图

图5.2 NSI6602V芯片功能框图
3)NSI6601/NSI6601M:隔离式单通道栅极驱动器
NSI6601/6601M 是隔离式单通道栅极驱动器,可以提供分离输出用于分别控制上升和下降时间。驱动器的输入侧为3.1V至17V电源电压供电,输出侧最大电源电压为32V,输入输出电源引脚均支持欠压锁定(UVLO)保护。它可以提供5A/5A 的拉/灌峰值电流,最低150V/ns的共模瞬变抗扰度(CMTI)确保了系统鲁棒性。此外,NSI6601M还集成了米勒钳位功能,可以有效抑制因米勒电流造成的误导通风险。

图6.1 NSI6601 芯片功能框图

图6.2 NSI6601M 芯片功能框图
不同于Cascode D-mode GaN通过级联低压Si MOS来实现常关型,E-mode GaN直接对GaN栅极进行p型掺杂来修改能带结构,改变栅极的导通阈值,从而实现常断型器件。
根据栅极结构不同,E-mode GaN又分为欧姆接触的电流型和肖特基接触的电压型两种技术路线,其中电压型E-mode GaN最为主流,下文将主要介绍该类型GaN的驱动特性和方案。

图7 电压型E-mode GaN结构
这种类型E-mode GaN的优点是可以实现0V关断、正压导通,并且无需损害GaN的导通和开关特性。由于GaN没有体二极管,不存在二极管的反向恢复问题,在硬开关场合可以有效降低开关损耗和EMI噪声。然而,电压型E-mode GaN驱动电压范围较窄,一般典型驱动电压范围在5~6V,并且开启阈值也很低,对驱动回路的干扰与噪声会比较敏感,设计不当的话容易引起GaN误开通甚至栅极击穿。

表1 E-mode GaN和Si Mos驱动电压对比
*不同品牌的E-mode GaN栅极耐受负压能力差别较大,有的仅能耐受-1.4V,有的可耐受-10V负压。
在低电压、小功率,或对死区损耗敏感的应用中,一般可使用0V电压关断;但是在高电压、大功率系统中,往往推荐采用负压关断来增强噪声抗扰能力,保证可靠关断。在设计栅极关断的负压时,除了需要考虑GaN本身的栅极耐压能力外,还需要考虑对效率的影响。如下表所示,这是因为E-mode GaN在关断状态下可以实现电流的反向流动即第三象限导通,但是反向导通压降和栅极关断的负压值相关,用于栅极关断的电压越负,反向压降就越大,相应的会带来更大的死区损耗。一般,对于500W以上高压应用,特别是硬开关,推荐-2V~-3V的关断负压。

表2 GaN/Si MOS/IGBT 不同状态下电流路径
➯ 考虑E-mode GaN的以上驱动特性,对驱动器和驱动电路的设计一般需要满足:
◆ 具备100V/ns以上的CMTI,以满足高频应用的抗扰能力;
◆可提供5~6V的驱动电压,并且驱动器最好集成输出级LDO;
◆ 驱动器最好有分开的OUTH和OUTL引脚,从而不必通过二极管来区分开通和关断路径,避免了二极管压降造成GaN误导通的风险;
◆ 在高压、大功率应用特别是硬开关拓扑,可以提供负压关断能力;
◆ 尽可能小的传输延时和传输延时匹配,从而可以设定更小的死区时间,以减小死区损耗。
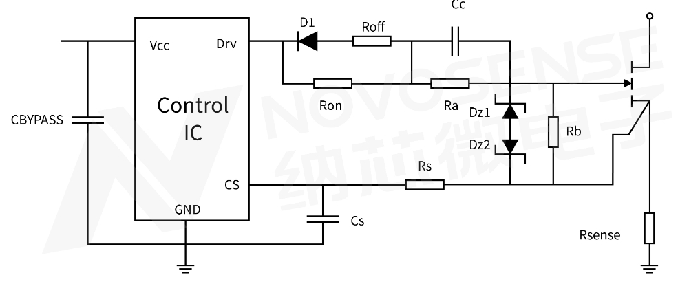
E-mode GaN可以采用传统的Si MOS驱动器来设计驱动电路,需要通过阻容分压电路做降压处理。如图8所示驱动电路,开通时E-mode GaN栅极电压被Zener管稳压在6V左右,关断时被Zener管的正向导通电压钳位在-0.7V左右。因此,GaN的开通和关断电压由Dz决定,和驱动器的供电电压无关。

图8 E-mode GaN 的阻容分压驱动电路,0V关断
更进一步的,如果在Dz的基础上,再反向串联一个Zener管,那么就可以实现负压关断。

图9 E-mode GaN 的阻容分压驱动电路,负压关断
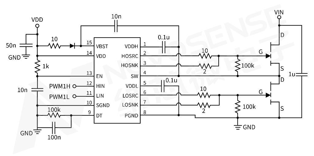
如图10所示,为NSD1624采用10V供电,通过阻容分压的方式用于驱动E-mode GaN的典型应用电路。同样的,隔离式驱动器NSI6602V/NSI6602N、NSI6601/NSI6601M也可以采用这种电路,用于驱动E-mode GaN。对于阻容分压电路的原理与参数设计在E-mode GaN厂家的官网上都有相关应用笔记,在此不展开详解。

图10 NSD1624 阻容分压式驱动电路,负压关断
尽管阻容分压式驱动电路,可以采用传统的Si MOSFET驱动器来驱动E-mode GaN,但是需要复杂的外围电路设计,并且分压式方案的稳压管的寄生电容会影响到E-mode GaN的开关速度,应用会有一些局限性。对此,纳芯微针对E-mode GaN推出了专门的直驱式驱动器,外围电路设计更简单,可靠性更高,可以充分发挥E-mode GaN的性能优势。
1)NSD2621:E-mode GaN专用高压半桥栅极驱动器
NSD2621是专为E-mode GaN设计的高压半桥驱动芯片,该芯片采用了纳芯微的成熟电容隔离技术,可以支持-700V到+700V耐压,150V/ns的半桥中点dv/dt瞬变,同时具有低传输延时特性。高低边的驱动输出级都集成了LDO,在宽VCC供电范围内均可输出5~6V的驱动电压,并可提供2A/-4A的峰值驱动电流,同时具备了UVLO 功能,保护电源系统的安全工作。NSD2621 可提供高集成度的LGA (4*4mm) 封装,适用于高功率密度要求的应用场景。图5为NSD2621的典型应用电路,相比分压式电路,采用NSD2621无需电阻、电容、稳压管等外围电路,简化了系统设计,并且驱动更可靠。

图11 NSD2621典型应用电路
2)NSD2017:E-mode GaN专用单通道低边栅极驱动器
NSD2017是专为驱动E-mode GaN设计的车规级单通道低边驱动芯片,具有欠压锁定和过温保护功能,可以支持5V供电,分离的OUTH和OUTL引脚用于分别调节GaN的开通和关断速度,可以提供最大7A/-5A的峰值驱动电流。NSD2017动态性能出色,具备小于3ns的传输延时,支持1.25ns最小输入脉宽以及皮秒级的上升下降时间,可应用于激光雷达和电源转换器等应用。NSD2017有1.2mm*0.88mm WLCSP和2mm*2mm DFN车规级紧凑封装可选,封装具有最小的寄生电感,以减少上升和下降时间并限制振铃幅值。

图12 NSD2017典型应用电路
3)NSI6602V/NSI6602N:E-mode GaN隔离驱动
专门针对E-mode GaN隔离驱动的需求,纳芯微调节NSI6602V/NSI6602N的欠压点,使其可以直接用于驱动E-mode GaN:当采用0V关断时,选择4V UVLO版本;当采用负压关断时,可以选择6V UVLO版本。需要注意的是,当采用NSI6602V/NSI6602N直接驱动E-mode GaN时,上管输出必须采用单独的隔离供电,而不能采用自举供电。这是因为当下管E-mode GaN在死区时进入第三象限导通Vds为负压,此时驱动上管如果采用自举供电,那么自举电容会被过充,容易导致上管E-mode GaN的栅极被过压击穿。图13为NSI6602V/NSI6602N直驱E-mode GaN时的典型应用电路,提供+6V/-3V的驱动电压。

图13 NSI6602V/NSI6602N驱动E-mode GaN典型应用电路
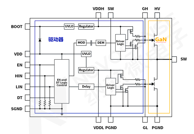
NSG65N15K是纳芯微最新推出的GaN功率芯片产品,内部集成了半桥驱动器和两颗耐压650V、导阻电阻150mΩ的E-mode GaN HEMT。NSG65N15K通过将驱动器和GaN合封在一起,消除了共源极电感Lcs,并且将栅极回路电感Lg也降到最小,避免了杂散电感的影响。NSG65N15K是9*9mm的QFN封装,相比传统分立方案的两颗5*6mm DFN封装的GaN开关管加上一颗4*4mm QFN封装的高压半桥驱动,加上外围元件,总布板面积可以减小40%以上。此外,NSG65N15K内置可调死区时间、欠压保护、过温保护功能,有利于实现GaN 应用的安全、可靠工作,并充分发挥其高频、高速的特性优势,适用于各类中小功率GaN应用场合。

图14 NSG65N15K芯片功能框图
综上所述,纳芯微针对不同类型的GaN和各种应用场景,推出了一系列驱动IC解决方案,客户可以根据需求自行选择相应的产品:

免费送样
如上产品现已量产/可提供样片,如需申请样片可邮件至sales@wuqinzi.com或拨打0512-62601802-810进行咨询。