• SA视讯(中国区)官方网站SA视讯

    我们非常重视您的个人隐私,当您访问我们的网站时,请同意使用的所有cookie。有关个人数据处理的更多信息可访问《隐私政策》

    SA视讯(中国区)官方网站 id="pcHeadSearch">

    CN

    SA视讯(中国区)官方网站 class="g_syworldbtmimg1"> SA视讯(中国区)官方网站 class="g_syworldbtmimg2">
    EN
    产品中心
    SA视讯(中国区)官方网站

    更多内容

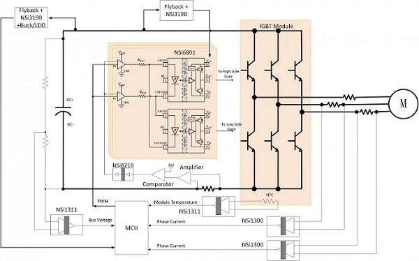
    电机驱动系统设计指南

    2021/04/22

    本参考设计使用纳芯微的单通道隔离栅极驱动器NSi6801、高精度隔离电流采样运放NSi1300、高精度隔离电压采样运放NSi1311、数字隔离器NSi8210、隔离误差放大器NSi3190,结合使用C2000系列LAUNCHXL-F28379D的软硬件控制平台共同实现逆变主拓扑,实现三相电机在典型输入电压下稳定运行。

    3..png

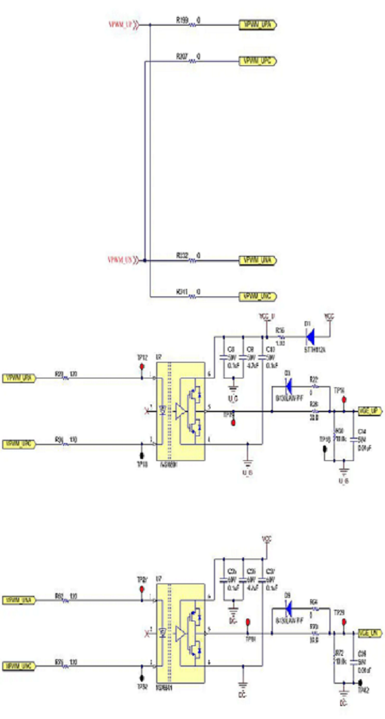
    隔离驱动器NSi6801的相关电路配置

    本方案采用高边门极驱动与低边门极驱动互锁的结构形式,正常运行时高电平和低电平的PWM信号是互补的,有效避免上管下管有被信号触发同时导通的隐患。电压缓冲器SN74ATC244的高边PWM信号驱动NSi6801的阳极,电压缓冲器SN74ATC244的低边PWM信号驱动NSi6801的阴极。

    3.1.png


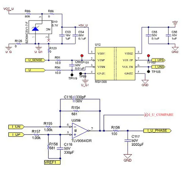
    三相电流的采样NSi1300的相关电路配置

    高精度采样电阻的差分电压作为隔离放大器NSi1300的输入。NSi1300支持±250mv输入范围,本设计可以测量高达25A的峰值电流。选用10毫欧, 精度1%, 功率等级为4W,封装为2532的贴片电阻串入母线。

    3.2.png

    NSi1300输出的电压通过双端转单端的差分比例运放,将经过折算的采样电压转成在MCU的3.3V输入范围内的单电平电压,以图中示例阐明从采样到进MCU信号的计算关系式:

    3.3.png

    相关产品特性

    单通道增强型隔离栅级驱动器NSi6801

    ►电流型输入,兼容光耦驱动

    ►±5A 驱动能力

    ►加强绝缘,CMTI大于150kV/μs

    电流检测隔离运放NSi1300

    ►高精度( 最大±0.2mV 偏置误差;最大±0.3% 增益误差)

    ►310kHz带宽, 72dB SNR @100kHz

    电压检测隔离运放NSi1311

    ►高精度( 最大±0.2mV 偏置误差;最大±0.3% 增益误差)

    ►310kHz带宽, 72dB SNR @100kHz

    数字隔离器NSi8210

    ►10ns传播延时10ns传播延时

    ►CMTI大于150kV/μs

    隔离误差放大器NSi3190

    兼容Sink\Source电流型及电压型反馈

    ►400kHz的高增益带宽

    原文下载

    3.4.png

    SA视讯