SA视讯(中国区)官方网站SA视讯

我们非常重视您的个人隐私,当您访问我们的网站时,请同意使用的所有cookie。有关个人数据处理的更多信息可访问《隐私政策》

SA视讯(中国区)官方网站 id="pcHeadSearch">

CN

SA视讯(中国区)官方网站 class="g_syworldbtmimg1"> SA视讯(中国区)官方网站 class="g_syworldbtmimg2">
EN
产品中心
车尾灯驱动

产品中心

NSL21630:汽车级40V/三通道具备散热加强功能的LED线性恒流驱动

SA视讯(中国区)官方网站>

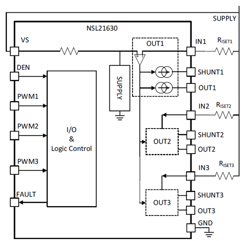
NSL2163x是一款汽车级三通道线性恒流LED驱动器,可达200mA/CH电流输出能力。  NSL2163x采用最新线性恒流架构,具有恒流精度高和散热能力强的特点。同时产品支持完整的诊断保护功能,包括LED开路、LED短路和单颗LED短路、过温保护等。NSL2163x支持多颗芯片FAULT管脚并联,以支持不同地区的诊断功能要求。

产品特性

• 产品符合AEC-Q100标准

• 三通道线性恒流驱动

• 输入电压范围5-40V

• 最大恒流输出电流200mA/CH

• 支持完整的诊断保护功能

应用场景

• 车尾灯

• 车内饰灯

• 其他车身照明

功能框图

NSL21630.png

SA视讯(中国区)官方网站>

如您需要咨询产品更多信息,请点击“SA视讯(中国区)官方网站”,我们将尽快回复您!

SA视讯