SA视讯(中国区)官方网站SA视讯

我们非常重视您的个人隐私,当您访问我们的网站时,请同意使用的所有cookie。有关个人数据处理的更多信息可访问《隐私政策》

SA视讯(中国区)官方网站 id="pcHeadSearch">

CN

SA视讯(中国区)官方网站 class="g_syworldbtmimg1"> SA视讯(中国区)官方网站 class="g_syworldbtmimg2">
EN
产品中心
LIN收发器

产品中心

汽车级LIN总线收发器

SA视讯(中国区)官方网站>
SA视讯(中国区)官方网站>

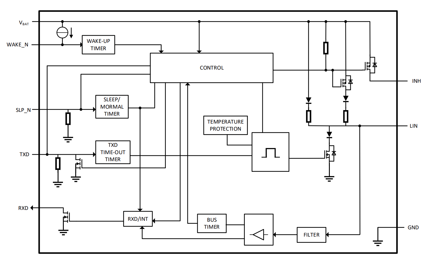
NCA1021S-Q1是一款支持低功耗和多重唤醒功能的LIN收发器,支持20kbps的发送和接收数据。NCA1021S-Q1具有低功耗睡眠模式,支持通过LIN总线或其他引脚的远程及本地唤醒功能。该器件可通过INH 输出引脚选择性地启用节点上可能存在的各种电源,从而在整个系统级别减少电池电流消耗。NCA1021S-Q1通过 TXD 引脚控制 LIN 总线的状态,并通过其开漏 RXD 输出引脚报告总线的状态。该器件具有限流波形驱动器,用于降低电磁辐射(EME)。 

产品特性

• 完全兼容LIN2.x和ISO17987-4标准

• 超低电磁辐射(EME)

• 支持12V系统

• 输入电平兼容3.3 V和5 V器件

• -40V至+40V的总线故障保护

• 唤醒源识别(本地或远程)

• 集成LIN上拉电阻

• 发送数据(TXD)显性超时功能

• 数据速率:20kbps

• AEC-Q100认证

• 工作温度:-40℃~125℃

• 符合RoHS的封装:SOP8/DFN8

应用场景

• 车身电子装置和照明

• 汽车信息娱乐系统与仪表组

• 混合动力、电动和动力总成系统

功能框图

image.png

SA视讯(中国区)官方网站>

如您需要咨询产品更多信息,请点击“SA视讯(中国区)官方网站”,我们将尽快回复您!

SA视讯