我们非常重视您的个人隐私,当您访问我们的网站时,请同意使用的所有cookie。有关个人数据处理的更多信息可访问《隐私政策》
>
>
>
>
>
>
>
>
>
>
>
>
>
>
>
>
>
>
>
>
>
>
>
>
>
>
>
>
>
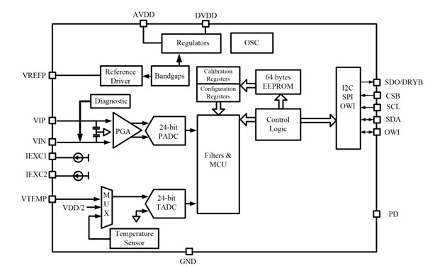
NSA2862X是一颗为数字型工业变送器或者需要低休眠功耗的IIoT工业传感器专门开发的模拟前端芯片。NSA2862X其内部集成电桥驱动,双路恒流源驱动,PGA和24位高精度ADC,可方便的用于接口电桥型压力传感器或者RTD/TC等温度传感器。其内部集成客户可编程数字校准逻辑和EEPROM,使得客户可以方便的进行传感器装配后标定和标定系数的保存。NSA2862X有专门的PD管脚,可以在工业无线传感器的应用中通过PD管脚将芯片置于低功耗关闭状态,达到100nA级别的静态休眠电流。过去几年中,这颗芯片已经在工业压力IoT仪表中被广泛的应用,其可靠性稳定性也已经由大批的出货量在工业现场中得以充分的验证。
产品特性
• 集成电桥驱动,高精度PGA,24位高精度ADC,同时支持比例测量法,支持应变片类型或者电阻桥式传感器输入
• 集成双路恒流源输出,支持三线制或者四线制RTD温度传感器输入
• 集成外部JFET控制器,支持24V工业环路供电方式直接供电
• 支持SPI总线或者I2C数字接口,作为数字型变送器的模拟前端使用
• 数字传感器标定方式,支持高达三阶的传感器非线性拟合校准和二阶温度系数校准
• 支持Power Down的模式,休眠下静态电流在常温条件下在100nA级别
应用场景
• 工业压力变送器和温度变送器
• 工业现场仪表模拟前端
• PLC/DCS模拟量输入
功能框图

>如您需要咨询产品更多信息,请点击“SA视讯(中国区)官方网站”,我们将尽快回复您!